Instance Verification Kit (IVK)
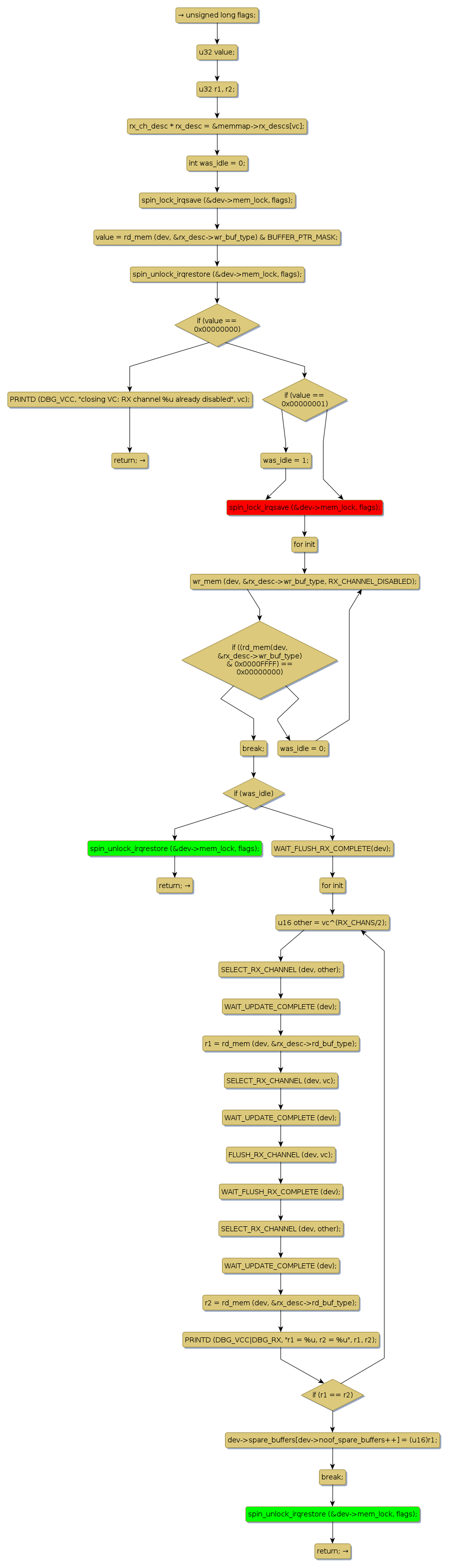
spin lock @ [27178+42+/linux-3.19-rc1/drivers/atm/horizon.c]
Instance Signature: mem_lock
|
The Matching Pair Graph:
|
|
Function Name
|
Control Flow Graph (CFG)
|
Events Flow Graph (EFG)
|
Source Correspondence
|
|
hrz_close_rx
|
|
|
[26586+12+/linux-3.19-rc1/drivers/atm/horizon.c]
|